Not that you care, but it’s been over a month since the last blog. Lots of times I’ll finish a blog by threatening to write another one on a specific topic. Then that just sort of niggles at me constantly until I finally sit down and start to write some more. I didn’t do that last time so maybe that’s why this blog was delayed. But more likely it’s because I’ve had a lot on my plate lately including urine steroid heat maps, an aging dog, and Australian public radio. The “on my plate” phrase was just a metaphor by the way. I haven’t had an actual urine steroid heat map or an actual aging dog on a plate in front of me. In case you were worried.

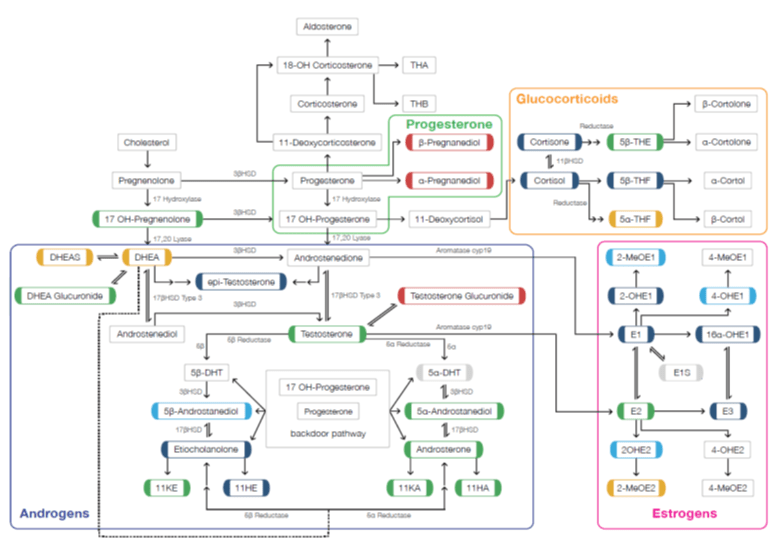
This thing up above is an actual unretouched image of a steroidogenic pathway diagram. It’s not even remotely edible but it does show how the various steroid hormones we make interrelate and also shows relatively how much of each steroid is present at a given point in time. I call it a steroid heat map.
Heat maps weren’t my idea. Years ago, I found an example of one in a cave, inscribed on metal foil which turned out to be made of pure tellurium. I was only able to read it with the use of some special headgear someone had thoughtfully placed beside the foil. But afterward there was a fire which destroyed the foil AND the headgear. So you’ll just have to take my word for all this.

Misinformation Alert: I’m totally bullshitting you here.
I didn’t find any tellurium foil. Or special headgear. And people have been measuring urine steroids for decades and also drawing steroidogenic pathways for decades. I just decided that it might be sort of nifty to light up some steroidogenic pathways with colours reflecting the measured amounts of the various hormones. And I also had a team of really smart people working with me on the whole urine steroids project for two years. (You know who you are and you know what you did. )
I do have an aging dog. His name is Mickey. He’s 12 and he has arthritis in his shoulder and a pinched nerve in his spine. It’s taking a lot longer to walk him now, and I have to carry him up and down stairs some times. But he’s still a ferocious guard dog. He could probably lick multiple intruders to death without even trying.

This brings me to Australia…
Australia is a great country which my wife and I once visited for approximately three days. But they were three action-packed days. I gave a number of lectures on steroid hormones (pre-the tellurium foil episode). We went hot air ballooning and saw kangaroos. (We were in the air; the kangaroos were running on the ground below us.) We saw saltwater crocodiles aka salties. I learned from first principles how to swim out of a riptide. We spent a lot of time working out that a Long Black is actually an Americano.

Like I said, we got a lot done in three days. But the one thing I regret about that trip was that I didn’t learn to speak Australian.
That all changed this summer when I started streaming ABC Radio out of Melbourne. I don’t know why I started. It just happened. In particular, I tune in to this call-in evening quiz show called “The Challenge”. Since we’re 16 hours behind Melbourne, it’s on each morning here in Calgary, when I’m driving to work.
The Challenge consists of 25 questions broken up into 5 categories that change nightly. Here are some sample categories:
- Poisonous snakes of Australia
- Poisonous toads of Australia
- Poisonous spiders of Australia
- Poisonous insects of Australia not including the spiders
- Poisonous water-dwellers of Australia including cone snails
Sample question: Which of the following terms is correct: antivenin or antivenom?
You stay on as long as you keep answering the questions correctly. Or until you get bitten by something. Or eaten by a saltie. If you are still able to draw breath and answer the 25th question you win a prize. Usually it’s a book about poison centipedes or maybe a wallaby. Or maybe a small vial of antivenin.
Anyway, people regularly call in from all over the place. These people include Emily Lyons.

Emily is 96 years old, has led a fascinating life including a long stint as a circus performer, and resides in Dubbo, New South Wales, about 6000 kilometers north of Antarctica.

I think everyone in Australia knows “Em” as they call her. She’s also affectionately referred to as: The Duchess of Dubbo. Google it if you don’t believe me.
Callers are always asking after Em when they ring up to try their hand at the quiz.
And Em rings up every night to check in, update everyone on any current health challenges, have a go at the quiz and thank the many well-wishers who continually ask after her and send her cards and letters. And every night she signs off by well-wishing right back at them saying, “A great big hoo-roo to all my friends.”
I think the whole business is really nice. The world could do with a lot more random hoo-rooing amongst folks who have never met face-to-face.
I’m totally calling in to that quiz show, as soon as I perfect my accent. And I’m totally planning on going back to Australia, now that I have their coffee figured out. I’m just going to have to make sure I keep my eyes out for spiders, paralyzing ticks and cane toads.
P.S. I forgot to mention the Common Death Adders.

Next month: Everything you need to know about traditional Icelandic foods
George,
An amazing coincidence. Lynn and I are sitting in Melbourne as I write this email. Unfortunately the reason is that our Melbourne son is having surgery to repair a badly broken shoulder. As he is a bachelor, he has no one to take care of him post surgery – so here we are on very short notice. We just found out about the surgery about 3 days ago. Quickly booked a flight and here we are.
Regarding NSX, Masato will be contacting you about some really interesting recent data. If I am back from down under, I will attend.
Also, ran into another Calgary guy in the long line at immigration at the airport. lots if fun talking to him. Guess all guys from Calgary are interesting.
Best,
John
John Osth Chairman & CEO NanoSomiX, Inc. Phone: 949-215-6808 Cell: 949-922-8646 josth@nanosomix.com http://www.nanosomix.com
>
LikeLike